- Дорожные знаки
- Система изоляции опасных источников энергии ГАСЛОК - (Lockout Tagout LOTO)
- Знаки безопасности
- Знаки безопасности и информационные щиты ПАО «РОССЕТИ»
- Плакаты по технике безопасности и охране труда
- Ленты противоскользящие
- Маркировка трубопроводов
- Предостерегающие защитные профили
- Противопожарное оборудование и инвентарь
- Информационные светодиодные табло
- Металлическая мебель
- Комплекты средств коллективной защиты
- Промышленные металлические кабельные каналы
- Буквы объёмные с подсветкой
- Обучающие программы по охране труда
- Знаки опасности и маркировки опасных грузов
- Знаки по непроизводственному травматизму на железной дороге
- РЖД
- Знаки, конструкции, щиты магистральных газопроводов
- Плакаты и знаки безопасности в электроустановках
- Промышленная безопасность
- Шкафы для хранения СИЗ в электроустановках ГАССТЕНД
- Сушильные камеры
- Таблички диспетчерских наименований
- Знаки путевые и сигнальные железных дорог
- Cтенды
- Средства организации дорожного движения
- В наличии на складе
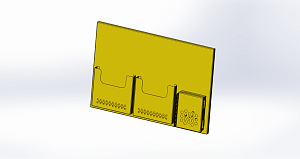
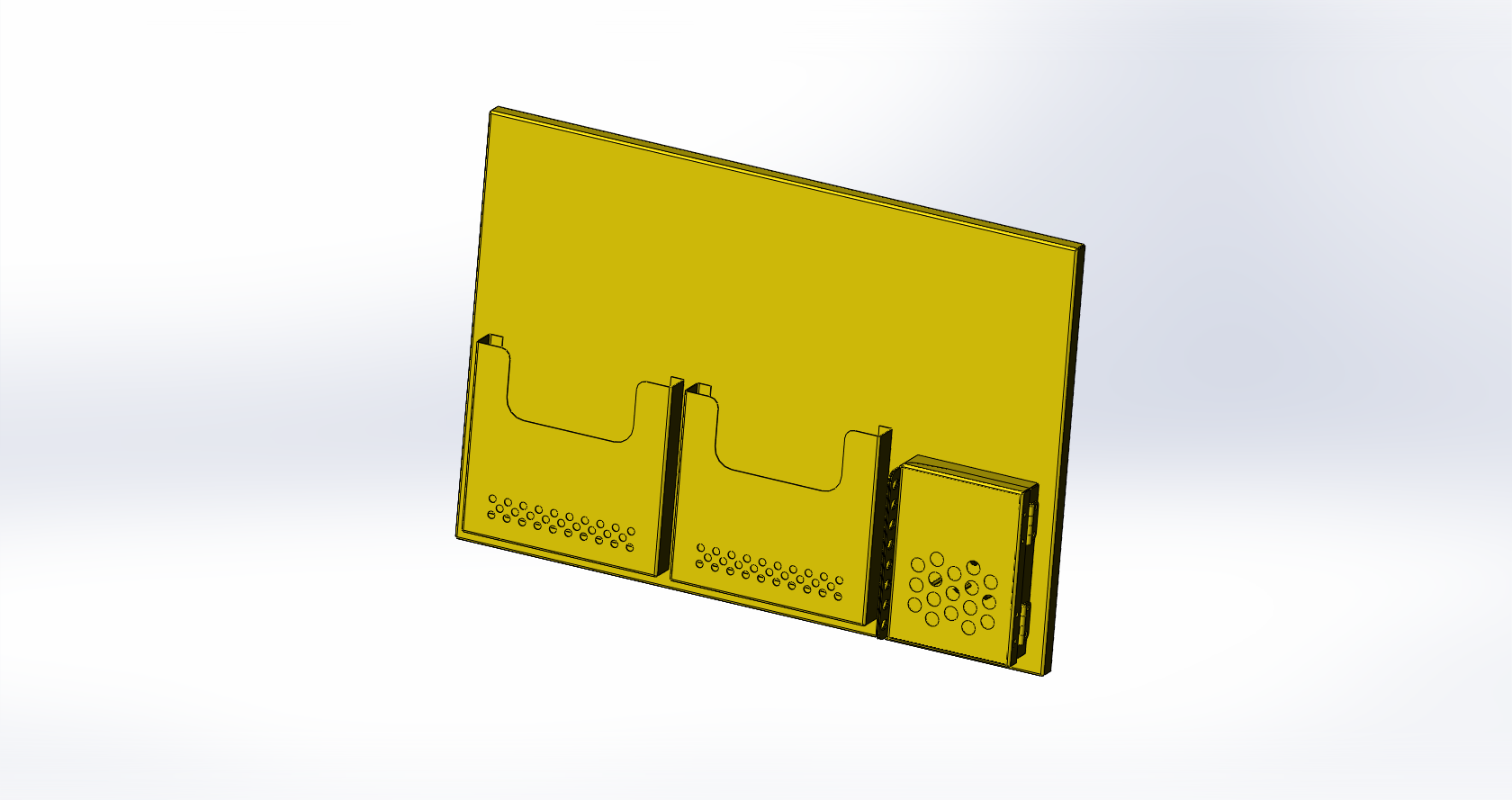
Стенд информационный ГАСЛОК для хранения модульной блокирующих устройств и Loto-станции
- Описание
Описание
650х450х20, Металл 1 мм., полимерная окраска, RAL 1021, отбортовка двойнаяЦБ-00039770
С этим товаром также покупают
Каталоги
Сертификаты
ГОСТ 34428-2018 Системы эвакуационные фотолюминесцентные. Общие технические условия
Правила по охране труда при эксплуатации электроустановок (с изменениями на 15 ноября 2018 года)
Продукция и услуги для ПАО ГАЗПРОМ
Система блокирования LOCKOUT-TAGOUT (LOTO) ГАСЗНАК
Стенд для хранения СИЗ для работ в электороустановках ГАССТЕНД
Наши услуги
Аудит
Сбор информации по оборудованию для формирования пошаговых инструкций блокировки.
Внедрение
Поставка и монтаж оборудования LOTO. Маркировка
пусковых устройств идентификационными ярлыками.
Установка элементов LOTO.
Оборудование объектов фотолюминесцентными системами эвакуации
Оборудование объектов фотолюминесцентными системами эвакуации.

Часто для попавших в беду, возможность воспользоваться фотолюминесцентными системами эвакуации (ФЭС) становится единственным шансом к спасению. С их помощью повышается безопасность зданий, наземных либо подземных сооружений, а также многих транспортных средств (автобусов, поездов, кораблей, самолетов). Благодаря им, до любого из нас доводится информация о правильном дальнейшем поведении в случаях необходимой эвакуации с обусловленной территории.
Главная характеристика описываемых средств – качество отображения информации и их послесвечение. Производство фотолюминесцентных знаков безопасности в России регламентирует их обязательное автономное свечение не менее суток с момента исчезновения иных источников света. Оснащение объектов подобным инвентарем соответствует всем международным стандартам и позволяет жителю из любой страны легко отыскать нужное направление в случае эвакуации, а также существенно облегчает работу спасателей и пожарных.
ФЭС не освещают аварийные выходы и эвакуационные маршруты, для этого используется дополнительное аварийное освещение. Оптимально совместное применение технологий, но в случаях значительной задымленности, когда использование искусственного света малоэффективно, быстрому перемещению из людных мест на безопасную территорию помогают эвакуационные системы (флуоресцирующие таблички и указатели, символы ИМО, обозначение дверных проемов и других выходов, сигнальная разметка).

Способы размещения ФЭС:
Любая система эвакуации разрабатывается с учетом нескольких факторов:
• площади и категории опасности оборудуемых объектов;
• их вместимости и количества размещаемых там людей;
• специфики данного места и проводимой в нем деятельности;
• наличия потенциально опасных источников;
• возможного времени задержки до начала эвакуации;
• сложности спроектированных маршрутов;
• мест расположения лестниц, дверей и других возможных выходов;
• мест, где хранится спасательное и защитное снаряжение.
Существенно улучшить ориентацию на объекте и правильно выбрать направление движения при наступлении опасности, помогают планы эвакуации, размещаемые в доступных для изучения местах на специально оборудованных маршрутах. Каждая ФЭС строится из разнообразных элементов, создающих единую, понятную и хорошо различаемую цепочку визуальных подсказок на всем их протяжении. Это обеспечивается за счет дополнительных направляющих линий, предупреждающих знаков и указателей с наличием особых фотометрических и колориметрических характеристик. Их общее количество определяется характеристиками и особенностями каждого маршрута.
Изготовление и установка.

В ноябре 2017 года компания ГАСЗНАК получила лицензию N 77-5/05509 МЧС России на вид деятельности «Монтаж, техническое обслуживание и ремонт фотолюминесцентных эвакуационных систем и их элементов». Данная лицензия позволяет компании ГАСЗНАК производить и устанавливать на объектах фотолюминесцентные эвакуационные системы по ГОСТ 34428-2018. Есть определенное разделение элементов ФЭС по их функциональному (смысловому) предназначению. Они могут быть запрещающими, предупреждающими, предписывающими и указывающими.
Виды, способы и места расположения ФЭС включаются в разрабатываемые эвакуационные планы. После согласования документации в территориальных подразделениях федеральных органов исполнительной власти, она проходит утверждение с руководством или собственниками объекта. Изготовление фотолюминесцентных эвакуационных систем ведется строго по установленным стандартам и сопутствующей нормативной документации. Компанией обеспечивается строгое соответствие их цветографических изображений ГОСТ P12.4.026 и резолюциям ИМО A.654, A.760. Необходимые пояснения для них даются в прилагаемых планах эвакуации.
ФЭС размещаются на наиболее заметных местах. Все знаки и символы выполняются на основе фотолюминесцентного материала. Расстояние между ними выбирается достаточным для передачи непрерывной информации о маршруте. По-возможности осуществляется их дублирование на различных уровнях. Иногда используется дополнительная разметка (визуальное усиление) маршрутов, помогающее распознать направляющие архитектурные элементы (перила, рельсы и другие).


Использование ФЭС помогает выходящим (при эвакуации, в случае экстренных ситуаций) людям увидеть, где расположены ключевые элементы, правильно сориентироваться и оперативно покинуть объект. Этим исключаются случайные пути следования, способные привести в его тупиковые участки. Четко обозначенные маршруты и места выходов смогут сохранить жизни и здоровье многих людей, оказавшихся в ловушке непредвиденных обстоятельств.
Как выбрать план эвакуации?

Организация кабинета охраны труда
Кабинет охраны труда и уголок охраны труда создаются в целях обеспечения требований охраны труда, проведения профилактической работы по предупреждению производственного
травматизма. Под кабинет охраны труда в организации рекомендуется выделять специальное помещение, состоящее из одной или нескольких комнат (кабинетов), которое оснащается техническими средствами, учебными
пособиями и образцами, иллюстративными и информационными материалами по охране труда.

В организациях, осуществляющих производственную деятельность, с численностью 100 и более работников, а также в организациях, специфика деятельности которых требует проведения с персоналом большого объема работы по обеспечению безопасности труда, рекомендуется создание кабинета охраны труда, в организациях, с численностью менее 100 работников и в структурных подразделениях организаций – уголка охраны труда.
• вводный инструктаж по охране труда;
• инструктаж по охране труда на рабочем месте;
• опасные и вредные производственные факторы;
• инструктаж по электробезопасности;
• инструктаж по пожарной безопасности;
• пожарная безопасность на предприятии;
• охрана труда в офисе;
• требования безопасности при работе на компьютере;
• первая помощь при поражении электрическим током;
• оказание первой помощи при ранениях и переломах;
• средства защиты, используемые в электроустановках, нормы и сроки их испытаний;
• электробезопасность, защитное заземление и зануление;
• электробезопасность при ручной дуговой сварке;
• окрасочные и кузовные работы;
• техническое обслуживание и ремонт автомобилей;
• газовые баллоны, их хранение и перевозка;
• безопасная работа на газосварочном оборудовании;
• рекомендуемая знаковая сигнализация при перемещении грузов кранами;
• схемы строповки грузов и складирования грузов;
• безопасность работ на высоте, средства защиты работающих, средства подмащивания;
• безопасность труда в атомной отрасли;
• безопасность труда на предприятиях связи;
• безопасность труда на железнодорожном транспорте;
• безопасность труда при добыче и переработке нефти.




Проектирование
Разработка технологических и оперативных карт.
Описание процедур отключения и блокирования.
Проектирование и визуализация опасных зон
ГК «ГАСЗНАК» предлагает заказать профессиональные услуги по маркировке, проектированию и визуализации опасных зон с поставкой необходимых элементов и материалов в Туркестане.
Маркировка опасных зон (МОЗ) — эффективная мера для обеспечения безопасности работы на различных объектах. Процедура предусматривает установку знаков безопасности и выделение опасных зон сигнальной разметкой.
Какие задачи решает МОЗ
- привлечение внимания персонала к потенциальной опасности для их здоровья и жизни;
- соблюдение правил безопасности при проведении работ;
- безопасное перемещение работников по территории объекта;
- предотвращение неправильных действий сотрудников;
- исключение вероятности получения травм, возможных несчастных случаев и профзаболеваний.
Цвета и размеры сигнальной разметки
Чтобы определить внешний вид разметки, элементов маркировки и сигнальные цвета, используют обозначения, закрепленные в ГОСТ 12.4.026–2015.

Типы маркировки
- Для обозначения пешеходных переходов, маршрутов проезда транспорта, применяется горизонтальная маркировка опасных зон.
- Для привлечения внимания к узким проходам (проездам), наличию выступов, препятствий, углов, столбов, колонн, устанавливаются всевозможные накладки, профили, пленки.
- Установка ограждений, знаков для обозначения опасных участков.
- Обзорные зеркала безопасности и наблюдения устанавливаются вблизи плохо просматриваемых участков для улучшения видимости и обеспечения безопасного прохода (проезда).
- Монтаж фотолюминесцентной системы экстренной эвакуации персонала.
- Создание противоскользящих покрытий на лестницах, опасных участках пола с помощью жидких средств, лент, специальных накладок.
Наши услуги
Наша компания — эксперт в области безопасности и охраны труда, в частности, в изготовлении и внедрении элементов МОЗ. Изготавливаем продукцию в соответствии с действующими стандартами.
Оказываем полный цикл услуг маркировки, включая аудит, определение зон и участков, подлежащих МОЗ, разработку проекта, реализацию всех этапов и обучение персонала. Также производим поставку материалов и оборудования заказчику. Таким образом, вы получаете гарантию реализации проекта на своем предприятии в сжатые сроки по оптимальной цене.
Оставьте заявку на заказ услуги с помощью формы на сайте или по телефону. За вами будет закреплен персональный менеджер для оперативного решения всех вопросов.
Система блокирования опасных источников энергии LOCKOUT TAGOUT
Комплексная защита с помощью средств блокирования заключается в процессе изоляции источников опасной энергии на время ремонта или технического обслуживания промышленного оборудования, где неожиданный запуск, вы
деление энергии или выброс опасных веществ могут привести к несчастному случаю, аварии, инциденту.
• элементы системы блокирования (блокираторы, замки, накладки-расширители, станции хранения блокирующих устройств, станции хранения замков, предупредительные бирки, ярлыки);